beat365手机版官方网站
Menu
首页
概况
新闻
海棠要闻
通知公告
媒体海棠
学院视频
党建
团学
教学
招生
就业
创业
大学与企业并行 科技与财富共赢
首页
>
新闻中心
>
学院新闻
> 正文
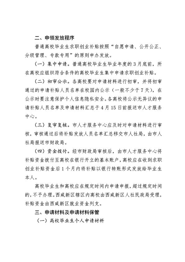
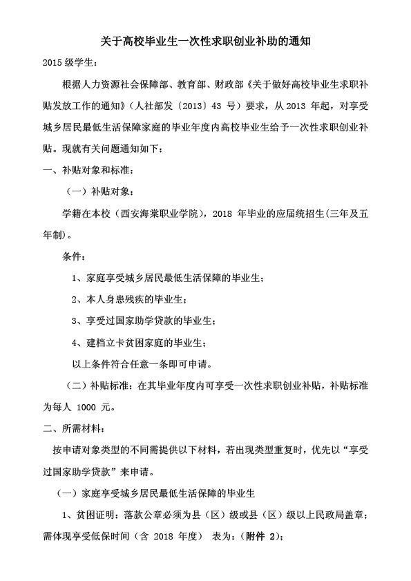
通知!你的就业补助已到账,请注意查收
2018-07-18 16:36:15 来源:西安海棠学院 点击:
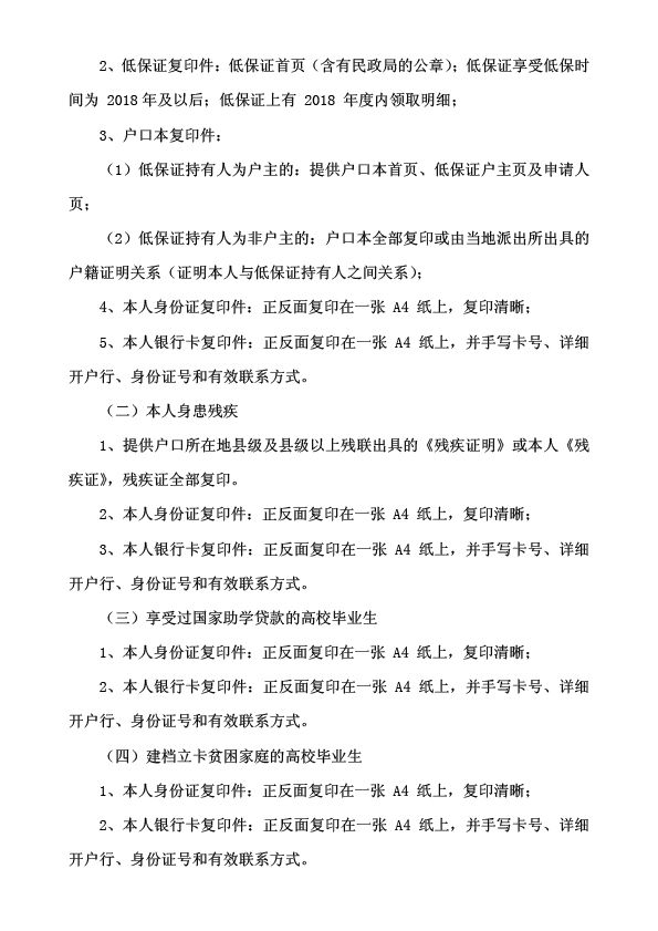
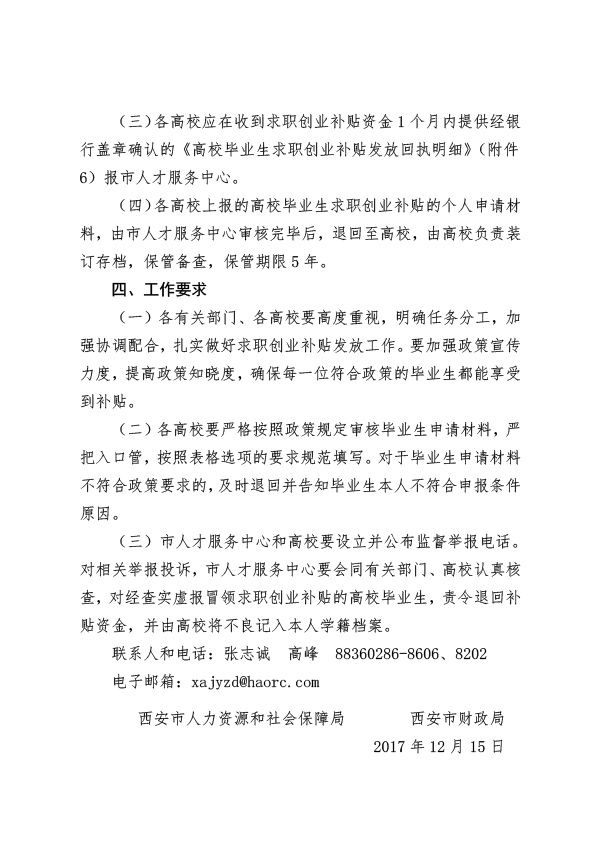
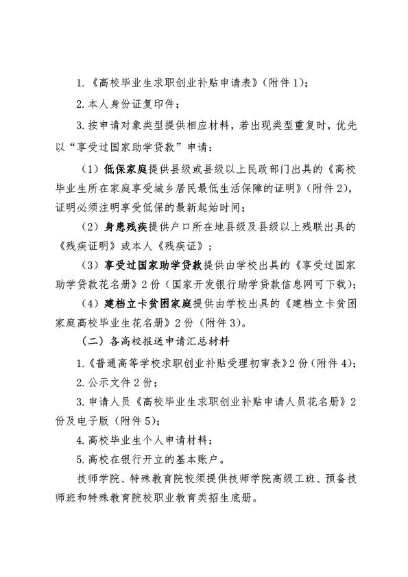
该笔款项是由财政局拨付的一次性就业求职创业补贴,每生1000元。根据文件相关规定,我院2018届符合该补助条件并进行申请该补助的毕业生...
该笔款项是由财政局拨付的一次性就业求职创业补贴,每生1000元。根据文件相关规定,我院2018届符合该补助条件并进行申请该补助的毕业生共计522人,补助资金合计52.2万元。该笔款项已于7月17日打入我院对公账户,学院第一时间安排财务人员进行转账。目前款项已打入522名学生账户。请相关同学注意查收。
如有疑问,请通过以下联系方式进行反馈:QQ:2387715799,电话:董老师15771973777(同微信)
上一篇:
关爱贫困生走访贫困户
下一篇:
中国化妆品研究中心工程师郑立波女士前来我院作讲座
延伸阅读:
·
学院工会开展“送温暖”活动
·
我院2023-2024学年第一学期期末考试圆满结束
·
我院召开学术委员会2023年度工作总结暨2024年工作安排会议
·
学生系统召开寒假安全稳定工作专题会
·
我院学生梁明俏荣获首届全国大学生职业规划大赛陕西赛区总决...
分享到:
收藏
频道总排行
学院工会开展“送温暖”活动
我院2023-2024学年第一学期期末考试圆满结束
我院召开学术委员会2023年度工作总结暨2024年工作安排会议
学生系统召开寒假安全稳定工作专题会
我院学生梁明俏荣获首届全国大学生职业规划大赛陕西赛区总决赛银奖
我院召开寒假安全稳定专题工作会议
我院组织开展专职辅导员期末业务能力考核
我院召开2023年度德育素质标兵评选工作总结表彰大会
我院教师参加陕西省职教学会医药卫生大类护理类专业举办的“说专业群·说专业·说课程·说教材”研讨会
我院圆满完成了2023年度第三方教学质量评价工作
频道本月排行
学院工会开展“送温暖”活动
我院2023-2024学年第一学期期...
我院召开学术委员会2023年度...
学生系统召开寒假安全稳定工...
我院学生梁明俏荣获首届全国...
我院召开寒假安全稳定专题工...
我院组织开展专职辅导员期末...
我院召开2023年度德育素质标...